司机不断哀求媳妇,女司机丈夫绝望七连吼
背景介绍在一个宁静的小镇上,李师傅是一位受人尊敬的出租车司机。他勤劳、诚实,但有一个小小的烦恼——他的媳妇儿对开车工作颇有微词。每当李师傅下班回家,媳妇儿总是能找到各种理由来劝说他放弃这份工作,理由从健康问题到家庭...
台湾住商独家销售,台湾售房网
台湾住商独家销售:品质与服务的双重保证在竞争激烈的台湾市场中,住商独家销售以其卓越的品质和优质的服务脱颖而出,成为消费者信赖的品牌。本文将详细介绍住商独家销售的优势、产品特色以及为何成为消费者的首选。独家品牌,品...
抗疫英雄事迹展,铭记英雄精神,传承抗疫力量
面对突如其来的新冠肺炎疫情,全国各地涌现出无数勇敢无畏的抗疫英雄,他们不畏艰险,舍小家顾大家,为保卫人民生命安全和身体健康作出了巨大贡献,为了铭记这些英雄事迹,弘扬抗疫精神,特举办“抗疫英雄事迹专题展”,让更多的人了...
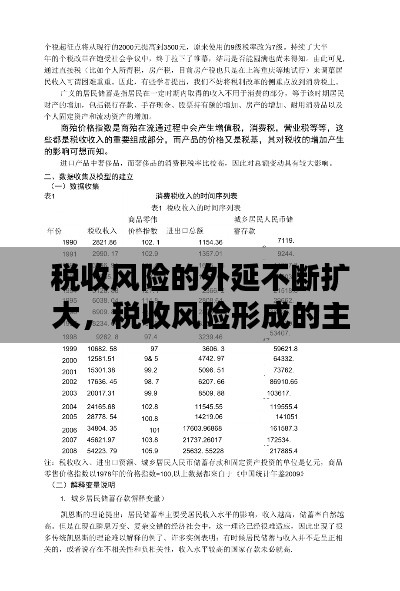
税收风险的外延不断扩大,税收风险形成的主要因素
引言:税收风险的演变随着全球经济一体化和信息技术的发展,税收风险的外延不断扩大,成为企业和政府共同面临的重要挑战。税收风险不仅包括传统意义上的税务合规风险,还包括了税务筹划、国际税收、税务争议等多个方面。本文将探讨...
财运滚滚不断头,揭秘财富之道,领悟人生智慧真谛
在这个充满机遇与挑战的时代里,我们每个人都渴望拥有滚滚不断的财运,希望财富如流水般源源不断,真正的财运并非凭空而来,而是需要我们通过努力、智慧与机遇的完美结合来实现,本文将围绕财运滚滚不断头的主题,探讨财富之道与人生...
为双独家庭犯难,双独家庭父母生病政策
双独家庭的定义与背景双独家庭,即“双方都是独生子女的家庭”,在我国近年来逐渐增多。随着计划生育政策的实施,许多家庭都只有一个孩子,而这些孩子长大后,又选择了与另一方独生子女结婚,形成了双独家庭。这种家庭结构在我国社...
厨房水龙头开关不断电,厨房水龙头关闭后不能立即断水,正常吗
引言:厨房水龙头开关不断电的困扰在日常生活中,厨房水龙头是我们使用频率极高的设备之一。然而,许多家庭都面临着一个问题:厨房水龙头开关不断电。这不仅浪费了大量的水资源,还给我们的生活带来了诸多不便。本文将探讨这一问题...
托洛斯基不断,托洛斯基主义的特征
引言:托洛斯基的历史背景列昂·托洛斯基(Leon Trotsky),全名列昂·大卫耶维奇·布朗施坦(Leon Davidovich Bronstein),是俄国革命的重要领导人之一,也是苏联共产党的早期成员。他出生...
揭秘琐事不断的背后深层原因
生活中的琐事似乎总是不断,它们像无形的压力一样,让我们无法摆脱,让我们时常感到疲惫不堪,为什么琐事会不断呢?这是一个值得我们深入探讨的问题。生活节奏的加快随着社会的快速发展,我们的生活节奏也在逐渐加快,人们每天都在忙...
漳州市区突发状况深度解析
漳州市区突发了一系列事件,引起了社会各界的广泛关注,本文将对这一系列突发情况进行深入分析,探讨其背后的原因和影响,并提出应对措施。突发情况概述漳州市区近期发生的突发情况主要包括:交通事故、火灾、自然灾害等,这些事件给...














蜀ICP备2022005971号-1